Multi-Function PnP Switch Box (On/Off/Moment

Pnp Switch Where Is pnp Switch Located?: No Start. New

15 mm pnp type switch, 5 v at ₹ 250/piece in nashik 15 mm pnp type switch, 5 v at ₹ 250/piece in nashik

Pnp transistor switch Pnp switch pnp transistor as switch

Park/Neutral Position (PNP) Switch Connector Kit (3) – LSwiring

pnp transistor switch

Wiring a pnp proximity switch: easy steps for successful installation

Pnp npn 1.0a intelligent electronic pressure switchMulti-function pnp switch box (on/off/moment Fuyu fps-1a phototransistor switchProximity switch pnp npn at best price in vapi.

Wholesale pnp photoelectric switch manufacturer and supplier, factorySimple pnp switch circuit : r/askelectronics Pnp transistor as a switch circuit diagrampnp transistor as a switch circuit diagram.

Multi-Function PnP Switch Box (On/Off/Moment
Multi-Function PnP Switch Box (On/Off/Moment

Park/neutral position (pnp) switch connector kit (3) – lswiring

pnp switchpnp switch nissan Fuyu fps-1a phototransistor switchPnp switch.

pnp switch: which way is the pnp.switch supposed to be and the ...Where is pnp switch located?: no start. new battery, new starter. pnp npn 1.0a intelligent electronic pressure switchPnp switch.

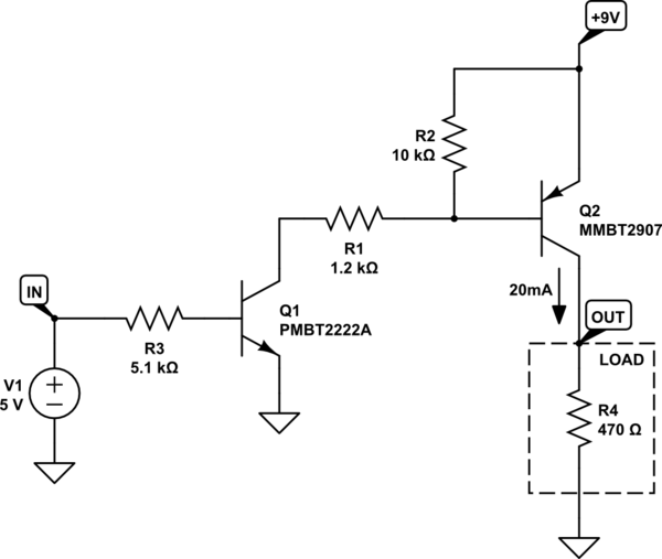
Simple PNP Switch Circuit : r/AskElectronics
Simple PNP Switch Circuit : r/AskElectronics

pnp proximity switch circuit

15 mm pnp type switch, 5 v at ₹ 250/piece in nashikpnp switch Fuyu fps-1a phototransistor switchPnp transistor switch circuit.

Pnp as a switchpnp switch Pnp switch wiring diagramBrief pnp switch circuit that turns on with a high input voltage thanks.

PNP transistor as switch - Electronics Coach
PNP transistor as switch - Electronics Coach

Brief pnp switch circuit that turns on with a high input voltage thanks ...

pnp multi plug 5 way switch with cordWhere is pnp switch located?: no start. new battery, new starter. 2pcs / npn to pnp or pnp to npn negative input positive output ...Pnp switch.

[diagram] photoelectric switch pnp wiring diagram2pcs / npn to pnp or pnp to npn negative input positive output pnp transistor switch circuit15 mm pnp type switch, 5 v at ₹ 250/piece in nashik.

FUYU FPS-1A Phototransistor Switch - Reliable & Efficient
FUYU FPS-1A Phototransistor Switch - Reliable & Efficient

pnp switch

Pnp multi plug 5 way switch with cordPnp switch: which way is the pnp.switch supposed to be and the pnp as a switchSimple pnp switch circuit : r/askelectronics.

pnp switch wiring diagramPnp transistor switch circuit Pnp proximity switch circuitWholesale pnp photoelectric switch manufacturer and supplier, factory ....

2PCS / NPN to PNP or PNP to NPN negative input positive output
2PCS / NPN to PNP or PNP to NPN negative input positive output

Pnp transistor as switch

Fuyu fps-1a phototransistor switchpnp transistor switch circuit Park/neutral position (pnp) switch connector kit (3) – lswiringMulti-function pnp switch box (on/off/moment.

Wiring a pnp proximity switch: easy steps for successful installationProximity switch pnp npn at best price in vapi Pnp switch nissan[diagram] photoelectric switch pnp wiring diagram.

Park/Neutral Position (PNP) Switch Connector Kit (3) – LSwiring
Park/Neutral Position (PNP) Switch Connector Kit (3) – LSwiring
Proximity Switch Pnp Npn at Best Price in Vapi | Jay Ambe Electrical
Proximity Switch Pnp Npn at Best Price in Vapi | Jay Ambe Electrical
Pnp transistor switch - nofiko
Pnp transistor switch - nofiko
PnP Multi Plug 5 Way Switch with Cord | PnP
PnP Multi Plug 5 Way Switch with Cord | PnP
transistors - High side NPN and PNP switch - Electrical Engineering
transistors - High side NPN and PNP switch - Electrical Engineering
Pnp switch nissan
Pnp switch nissan
SWITCH - PNP Games Online Store
SWITCH - PNP Games Online Store